根据中国证监会颁布的《上市公司行业分类指引(2012 年修订稿)》,公司 所处行业为“C39 计算机、通信和其他电子设备制造业”。根据《国民经济行业 分类》,公司所处行业为“C39 计算机、通信和其他电子设备制造业”下属的雷 达及配套设备制造(C3940)。
1、军工电子行业主管部门与监管体制
军工电子行业,属于我国的国防军事领域,主管部门为工业 与信息化部下属的国防科工局以及中央军委装备发展部(原中国人民解放军总装 备部)。
工信部是我国工业行业管理部门,其下属的国防科工局是军工行业主管部 门。工信部的主要职责是拟定并组织实施工业行业规划、产业政策和标准,监测 工业行业日常运行,推动重大技术装备发展和自主创新,承担振兴装备制造业组 织协调的责任,组织拟订重大技术装备发展和自主创新规划、政策,依托国家重 点工程建设协调有关重大专项的实施,推进重大技术装备国产化,指导引进重大 技术装备的消化创新,指导推进信息化建设,协调维护国家信息安全等。
军工电子报告显示工信部是我国工业行业管理部门,其下属的国防科工局是军工行业主管部 门。工信部的主要职责是拟定并组织实施工业行业规划、产业政策和标准,监测 工业行业日常运行,推动重大技术装备发展和自主创新,承担振兴装备制造业组 织协调的责任,组织拟订重大技术装备发展和自主创新规划、政策,依托国家重 点工程建设协调有关重大专项的实施,推进重大技术装备国产化,指导引进重大 技术装备的消化创新,指导推进信息化建设,协调维护国家信息安全等。工信部是我国工业行业管理部门,其下属的国防科工局是军工行业主管部 门。工信部的主要职责是拟定并组织实施工业行业规划、产业政策和标准,监测 工业行业日常运行,推动重大技术装备发展和自主创新,承担振兴装备制造业组 织协调的责任,组织拟订重大技术装备发展和自主创新规划、政策,依托国家重 点工程建设协调有关重大专项的实施,推进重大技术装备国产化,指导引进重大 技术装备的消化创新,指导推进信息化建设,协调维护国家信息安全等。
由于军工行业的特殊性,国防科工局对行业内企业采取严格的行政许可制 度,主要体现在军工科研生产的准入许可及军品出口管理等方面,从事武器装备 科研生产活动必须获得其核发的《武器装备科研生产许可证》。中央军委装备发 展部全面负责全军武器装备建设的集中统一领导,对全国的武器装备科研生产许 可实施监督管理。根据装备承制单位资格审查与武器装备质量管理体系认证“两 证合一”相关文件的规定:自2017 年10 月1 日起,全面试行装备承制单位资格 审查与武器装备质量管理体系认证“两证合一”改革工作。“两证合一”改革后, 武器装备的生产企业需要取得中央军委装备发展部核发的《装备承制单位资格证 书》。另一方面,基于军工行业保密的要求,拟进入军工行业的企业,还需要通 过国家保密局、国防科学技术工业办公室对武器装备科研生产单位保密资格审查 认证。
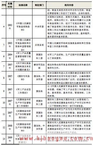
2、军工电子行业主要法律法规



3、军工电子行业主要产业政策
所处行业属于国家鼓励发展的高技术产业和战略性新兴产业,受到 国家的鼓励与大力扶持,主要产业政策如下:


