焦炭是固体燃料的一种,由煤在约 1,000℃的高温条件下经干馏而获得。焦炭主要 用于高炉炼铁和用于铜、铅、锌、钛、锑、汞等有色金属的鼓风炉冶炼,起还原剂、发 热剂和料柱骨架作用;也可用于制造电石、水煤气或者作为化学工业原料。
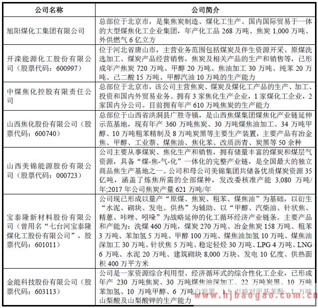
由于国家控制焦炭低端产能,2018 年全国焦炭产能较2017 年有所下降,为65,000 万吨。市场上焦炭的主要生产厂商为煤炭、钢铁、煤电、焦化企业,由于该行业门槛低, 产能分布较为分散。

在统计的 190 家在产焦化企业中,300 万吨/年及以上规模的企业相对较少,占比 17.89%,宝丰能源焦化产能为400 万吨/年,按产能排序,处于所有统计的在产企业产 能排名的前12.11%。产能为200 万吨及以下的企业相对较多,占比为60.00%,由此也 可看出我国目前焦炭产能分布较零散、小规模低端产能较多。
Ray雷电竞iOS官网 倡导尊重与保护知识产权,对有明确来源的内容注明出处。如发现本站文章和图片存在版权或者其它问题,烦请将版权疑问、授权证明、版权证明、联系方式等发邮件至hjbaogao@163.com,我们将第一时间核实、处理。
秉承互联网开放、包容的精神,Ray雷电竞iOS官网 欢迎各方媒体、机构转载、引用我们原创内容,但要严格注明来源Ray雷电竞iOS官网 。
1、选择研究报告
按行业导航查找 在站内搜索报告
2、订购研究报告
邮件订购:hjbaogao@163.com
电话订购:16619987910(微信同号)
QQ订购:1048707735
3、签订订购协议
报告确定后,双方签定合同。
4、付款方式
公司账号:1100 1053 0000 5301 7596
账户名:北京诺拓信息咨询有限公司
开户行:中国建设银行北京燕莎东支行
温馨提示:汇款后请将汇款底联或者转帐底单传真给我们
5、发货时间
款到后3-5个工作日内(定制报告另定)
6、送货方式
电子版研究报告:Email 光盘邮寄
印刷版研究报告:快递 EMS
7、款到快递发票
我们会在收到款项后1-2个工作日内快递发票给您。